ระบบ E-Donation (Electronic Donation System) คือระบบรับบริจาคเงินหรือทรัพย์สินผ่านช่องทางดิจิทัล โดยเชื่อมต่อกับระบบการเงินและฐานข้อมูล เพื่อให้การบริจาค สะดวก โปร่งใส ตรวจสอบได้ และนำไปใช้ประโยชน์ทางภาษีได้อย่างถูกต้อง
E-Donation คืออะไร
เป็นระบบที่ช่วยให้ผู้บริจาคสามารถบริจาคผ่าน อินเทอร์เน็ตหรืออุปกรณ์อิเล็กทรอนิกส์ เช่น
- Mobile Banking / Internet Banking
- QR Code
- บัตรเครดิต / เดบิต
- e-Wallet
ข้อมูลการบริจาคจะถูกบันทึกและส่งต่อไปยังหน่วยงานที่เกี่ยวข้องโดยอัตโนมัติ เช่นกรรมสรรพากร

องค์ประกอบหลักของระบบ E-Donation
- ผู้บริจาค (Donor) ซึ่งอาจจะเป็นได้ทั้ง บุคคลทั่วไปหรือองค์กรที่ทำการบริจาค
- หน่วยรับบริจาค เช่น วัด โรงพยาบาล มูลนิธิ สถานศึกษา หรือหน่วยงานรัฐ หรือแม้แต่บุคคลธรรมดา
- ระบบรับชำระเงิน (Payment Gateway) เชื่อมต่อธนาคารหรือผู้ให้บริการชำระเงิน เพื่อเป็นช่องทางในการรับเงิน
- ระบบจัดเก็บข้อมูล บันทึกข้อมูลผู้บริจาค ยอดเงิน วันเวลา และวัตถุประสงค์
- ระบบรายงานและตรวจสอบ สำหรับสรุปยอด ตรวจสอบ และออกรายงาน
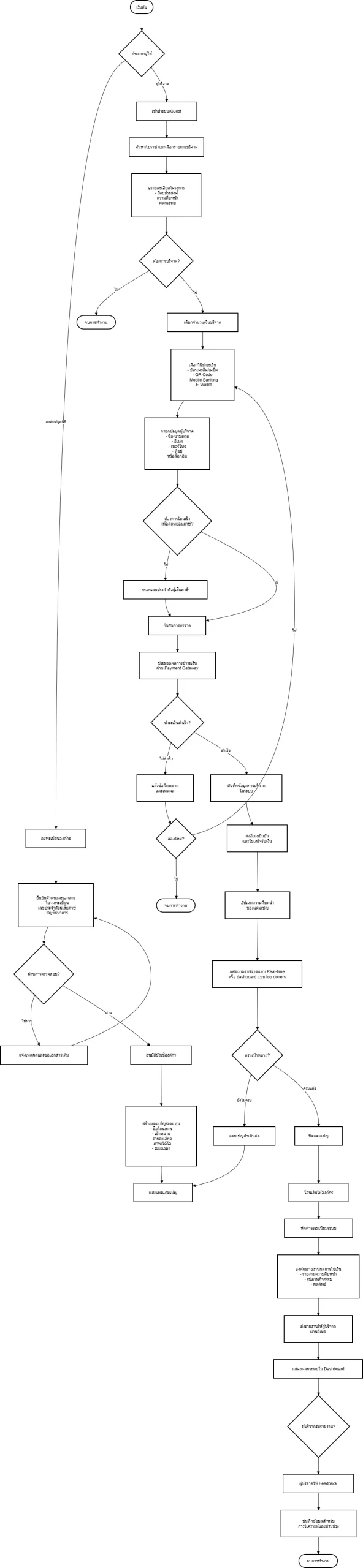
ขั้นตอนการทำงานของระบบ
- ผู้บริจาคเลือกหน่วยงานและโครงการ ผ่านทาง E-Portal เพื่อค้นหา หน่วยรับบริจาค
- เลือกช่องทางการชำระเงิน
- ระบบรับเงินและยืนยันรายการ
- ข้อมูลถูกบันทึกในฐานข้อมูลกลาง
- ออกหลักฐาน/ใบรับรองการบริจาคอิเล็กทรอนิกส์
- ส่งข้อมูลไปยังสรรพากรโดยอัตโนมัติ

ข้อดีของระบบ E-Donation
- สะดวกและรวดเร็ว บริจาคได้ทุกที่ทุกเวลา แค่มือมือถือหรือ PC
- โปร่งใส ตรวจสอบได้ มีบันทึกข้อมูลครบถ้วน
- ลดภาระเอกสาร ไม่ต้องออกใบเสร็จแบบกระดาษ
- รองรับการลดหย่อนภาษี ข้อมูลถูกต้อง เชื่อถือได้
- เพิ่มความเชื่อมั่นให้ผู้บริจาค เพราะผ่าน Platform กลาง
ตัวอย่างการนำไปใช้งาน
- บริจาคให้ โรงพยาบาล วัด มูลนิธิ
- โครงการช่วยเหลือผู้ประสบภัย น้ำท่วม แผ่นดินไหว
- การระดมทุนเพื่อการศึกษาและสาธารณประโยชน์
- ระบบรับบริจาคของหน่วยงานรัฐและองค์กรไม่แสวงหากำไร
ระบบอื่นๆ ที่เกี่ยวข้อง
- E-Auction ระบบประมูลออนไลน์สำหรับทุกธุรกิจ
- E-Bidding ระบบประมูลแบบเปิดซองสำหรับหน่วยงานขนาดใหญ่ หรือ การประมูลแบบพิจารณาหลายปัจจัยร่วม
เรามีบริการพัฒนาระบบครบวงจร สนใจพูดคุยกับเราผ่าน Line OA : @avesta.co.th